“建筑节能是指在建筑全寿命过程中,通过采用节能型的建筑材料、产品和设备,执行建筑节能标准,加强建筑物所使用的节能设备的运行管理,合理设计建筑围护结构的热工性能,提高采暖、制冷、照明、通风、给排水和管道系统的运行效率,以及利用可再生能源,在保证建筑物使用功能和室内热环境质量的前提下,降低建筑能源消耗,合理、有效地利用能源。
建筑节能检测,是用标准的方法、适合的仪器设备和环境条件,由专业技术人员对节能建筑中使用原材料、设备、设施和建筑物等进行热工性能及与热工性能有关的技术操作,它是保证节能建筑施工质量的重要手段。与常规建筑工程质量检测一样,建筑节能工程的质量检测分实验室检测和现场检测两大部分。实验室检测是指测试试件在实验室加工完成,相关检测参数均在实验室内测出,这部分检测主要是针对建筑保温系统及配套材料,检测方法依据产品标准或者相关的技术规范;而现场检测是指测试对象或试件在施工现场,相关的检测参数在施工现场测出。现场检测的方法主要依据《建筑节能工程施工质量验收标准》GB 50411-2019、《居住建筑节能检测标准》JGJ/T 132-2009和《公共建筑节能检测标准》JGJ/T 177-2009等建筑节能相关标准。
民用建筑工程验收中要求建筑节能分部验收合格。建筑节能验收依据现行标准《建筑节能工程施工质量验收标准》GB 50411-2019和《建筑节能与可再生能源利用通用规范》GB 55015-2021。《建筑节能工程施工质量验收标准》GB 50411-2019中第3.2.3条中第3条指出:涉及安全、节能、环境保护和主要使用功能的材料、构件和设备,应在施工现场随机抽样复验,当复验的结果不合格时,该材料、构件和设备不得使用。
《建筑节能与可再生能源利用通用规范》GB 55015-2021中第6.1.1条要求:建筑节能采用的材料、构件和设备,应在施工进场进行随机抽样复验,复验应为见证取样检验。当复验结果不合格时,工程施工中不得使用。第6.1.2条要求:建筑设备系统和可再生能源系统工程施工完后,应进行系统调试;调试完成后,应进行设备系统节能检验并出具报告。
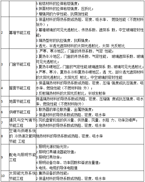
依据《建筑节能工程施工质量验收标准》GB 50411-2019,建筑节能验收的项目分为墙体节能工程、幕墙节能工程、门窗节能工程、屋面节能工程、地面节能工程、供暖节能工程、通风与空调节能工程、空调与供暖系统冷热源及管网节能工程、配电与照明节能工程、监测与控制节能工程、地源热泵换热系统节能工程、太阳能光热系统节能工程、太阳能光伏节能工程等。其中进场复验的分项工程有以下10类。


联系电话:88553277 88510416